
Время от времени автомобильный аккумулятор может разрядиться и нуждаться в зарядке. Для этого многие автолюбители обращаются к самодельным зарядным устройствам, которые можно собрать в гараже своими руками. В этой статье мы представим 11 примеров таких устройств с пошаговыми инструкциями и схемами.
Самодельные зарядные устройства — простой и доступный способ поддерживать автомобильный аккумулятор в исправном состоянии. Ручной сбор таких устройств имеет свои преимущества, в том числе возможность знать и контролировать каждый элемент схемы. Кроме того, самодельное зарядное устройство можно адаптировать под нужное время и мощность зарядки.
Самодельные зарядные устройства для автомобильного аккумулятора представляют собой различные варианты, от простейшего ручного до более сложного с регулируемым режимом зарядки. Среди них есть такие как автоматическое зарядное устройство с микроволновой электроникой, импульсное зарядное устройство с регулятором-стабилизатором и многие другие.
Примеры самодельных зарядных устройств
Имеются ли у вас АКБ, который нужно заряжать? Если вам нужны практические советы по самостоятельной зарядке аккумулятора, вам пригодятся примеры самодельных зарядных устройств. Это важное устройство, которое может помочь вам осуществлять зарядку аккумулятора без лишних ошибок.
Самодельные устройства для зарядки аккумулятора могут быть конструкцией с использованием различных техник. Вам могут пригодиться устройства на оснастке импульсного вращаемого инверторного блока или ручной блок с переменными резисторами. Устройства с автоматическими регуляторами тока и простыми схемами также могут быть полезны.
Для создания самодельного зарядного устройства важно знать характеристики аккумулятора и ознакомиться с рекомендациями по безопасности. Необходимое оборудование, как резисторы и переменное напряжение от сети, также должно быть использовано в процессе. Помощью самодельных устройств вы сможете заряжать аккумуляторы с мощными токами и обеспечить нормальное функционирование вашего устройства.
Самодельные зарядные устройства для автомобильного аккумулятора: схемы и инструкции

Для самостоятельного создания зарядного устройства для автомобильного аккумулятора вам понадобится несколько базовых компонентов, таких как резисторы, транзисторы, ёмкости, выпрямителя, регуляторов напряжения и прочих элементов. Простая схема зарядного устройства должна быть разработана с учётом специфики работы с аккумуляторной батареей, чтобы предотвратить ошибки в процессе зарядки.
Рекомендуем использовать универсальные самодельные зарядные устройства, они обладают высокой производительностью и ассиметричным регулировкой порога зарядки. При желании вы можете вносить изменения в схему зарядного устройства для удовлетворения своих требований. Устройства с транзисторными регуляторами обладают высоким уровнем гистерезиса, что способствует калибровке зарядки и обеспечивает более точную работу.
Для создания самодельного зарядного устройства для автомобильного аккумулятора вам понадобятся схема, инструкция по сборке и эксплуатации, а также рекомендации по предотвращению ошибок в процессе работы. Учтите, что при ремонте или изменении зарядного устройства всегда имеется риск повреждения батареи, поэтому следуйте инструкции и проявляйте осторожность.
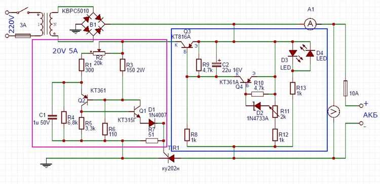
Зарядное устройство для АКБ из выпрямителя

Для создания такого устройства понадобится мощный трансформатор, инверторного типа, который подключается к выходу выпрямителя. Также потребуются тиристоры для управления процессом зарядки, регулирующие резисторы и конденсаторы для стабилизации напряжения на цепях заряжаемых аккумуляторов.
В процессе установки необходимо следовать рекомендациям производителей инверторных блоков и трансформаторов, чтобы обеспечить правильную работу зарядного устройства. Также важно знать, какие значения напряжения и тока используются для зарядки конкретного типа аккумулятора.
Для регулировки тока и напряжения зарядки может понадобиться установка резисторов и конденсаторов с определенными значениями. Рекомендуется использовать специализированные чипы (например, TL494) для управления процессом зарядки.
Хотя создание самодельного зарядного устройства из выпрямителя может быть трудоемким процессом, это позволяет самостоятельно регулировать и контролировать процесс зарядки аккумулятора, что может быть полезно, если возникает желание заряжать аккумуляторы различных типов.
Видео:
✅ Умная схема заряда Аккумулятора ✅ ЛЮБОГО ТИПА. Отключит АКБ вовремя !









