
- Что такое импульсный блок питания?
- Основные компоненты импульсного блока питания
- Сборка импульсного блока питания
- Схема импульсного блока питания
- Импульсный преобразователь
- Заключение
- Сборка устройства
- Шаг 1: Монтаж платы
- Шаг 2: Сборка трансформатора
- Шаг 3: Соединение цепей
- Видео:
- Самый простой импульсный блок питания своими руками
Что такое импульсный блок питания?
Импульсный блок питания – это устройство, предназначенное для преобразования сетевого напряжения переменного тока в постоянное напряжение определенного уровня. Такие блоки питания обеспечивают большее удобство и мощность, чем обычные выпрямительные стабилизаторы и позволяют их использовать в различных электро-аппаратурах.
Основные компоненты импульсного блока питания
Основными компонентами импульсного блока питания являются трансформаторы, мостовая схема, фильтрация выходного напряжения, операционные усилители, транзисторы и дополнительные компоненты.
Сборка импульсного блока питания
Для сборки импульсного блока питания мы будем использовать мощные трансформаторы и операционные усилители. Можете выбрать вариант подборки компонентов сами или воспользоваться готовой сборкой.
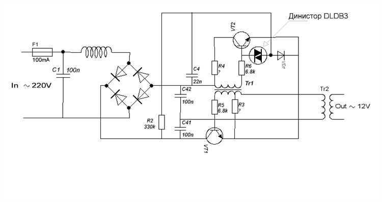
Схема импульсного блока питания

Простой и эффективный вариант – это последовательное соединение трансформаторов с мостовой схемой и операционными усилителями для стабилизации выходного напряжения. Для большей мощности можно использовать четыре трансформатора мощностью 350Вт.
Импульсный преобразователь
Для запуска такого блока питания необходимо использовать микросхемы импульсного преобразователя, такие как датагорские преобразователи. Несмотря на высокую частоту работы в килогерц, такие устройства обеспечивают стабильное выходное напряжение.
Заключение
Используя импульсный блок питания, вы можете получить высокую мощность для электро-аппаратуры разного типоразмера. Несмотря на сложность сборки, такой концепт может быть интересным для самоделкина, который хочет самостоятельно создать мощное устройство.
Сборка устройства

Для сборки импульсного блока питания вам понадобятся следующие компоненты:
- Печатная плата
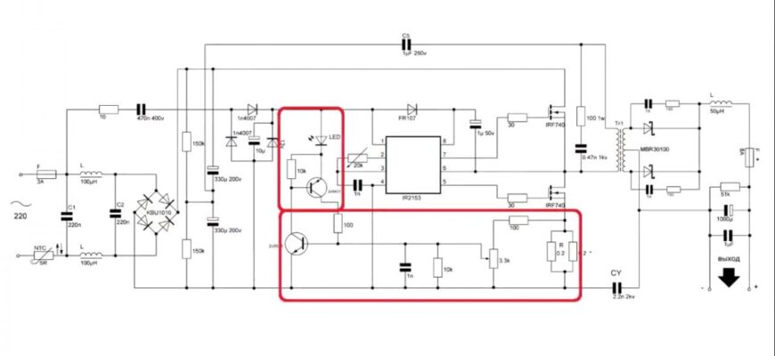
- Трансформатор
- Схема преобразователя (например, на основе микросхемы IR2153)
- Элементы питания: диоды, фильтры, индуктивности
- Блок стабилизатора
Шаг 1: Монтаж платы
Начните с монтажа элементов на печатную плату согласно схемы. При этом обратите внимание на правильное подключение проводов и компонентов сопротивлений.
Шаг 2: Сборка трансформатора
Соберите трансформатор с необходимым числом обмоток на первичной и вторичной сторонах согласно схеме. Обмотки должны быть одинаковыми для правильной работы устройства.
Дополнительно можно добавить мощные датагорские обмотки для стабилизации напряжения и улучшения эффективности.
Шаг 3: Соединение цепей

Соедините цепочки блока питания, импульсной части, стабилизатора и фильтров так, чтобы обеспечить более стабильный и надежный источник питания.
Проверьте правильность соединений и убедитесь, что все компоненты работают вместе.
После сборки включите устройство и наслаждайтесь результатом своей самодельной конструкции импульсного блока питания!
Видео:
Самый простой импульсный блок питания своими руками









